EN
  • เกี่ยวกับ GC และความยั่งยืน
    เกี่ยวกับ GC และความยั่งยืน

    GC มุ่งมั่นสร้างสรรค์นวัตกรรมเคมีภัณฑ์ เพื่อยกระดับคุณภาพชีวิตของผู้คน ดำเนินธุรกิจด้วยความสมดุลระหว่างสิ่งแวดล้อม สังคม และบรรษัทภิบาล (ESG) ส่งเสริมการใช้ทรัพยากรอย่างคุ้มค่าตามหลักเศรษฐกิจหมุนเวียน (Circular Economy) พร้อมพัฒนาผลิตภัณฑ์และโซลูชันที่ตอบโจทย์ความต้องการของโลกอนาคต GC เป็นบริษัทเคมีภัณฑ์เพียงแห่งเดียวในโลกที่ได้รับการจัดอันดับเป็นอันดับ 1 ของโลกในกลุ่มธุรกิจเคมีภัณฑ์จากดัชนีความยั่งยืนดาวโจนส์ (DJSI) ต่อเนื่อง 6 ปีซ้อน โดย S&P Global ปัจจุบัน GC มีฐานการผลิต กว่า 90 แห่ง และศูนย์วิจัยและพัฒนากว่า 40 แห่ง ใน 20 ประเทศทั่วโลก มุ่งสู่การเป็นองค์กรคาร์บอนต่ำ ควบคู่กับการเติบโตทางธุรกิจอย่างยั่งยืน และตั้งเป้าหมายการปล่อยก๊าซเรือนกระจกสุทธิเป็นศูนย์ (Net Zero) ภายในปี 2593

    • เกี่ยวกับ GC และความยั่งยืน
    • เกี่ยวกับเรา
      • ย้อนกลับ
      • วิสัยทัศน์ และพันธกิจ บนพื้นฐานของความยั่งยืน
      • วัฒนธรรมองค์กรคาร์บอนต่ำ GC
      • แผนผังธุรกิจ
      • โครงสร้างธุรกิจบนหลักความยั่งยืน
      • โครงสร้างองค์กร
      • Executive Team
      • คณะกรรมการบริษัทฯ
    • บริษัทย่อยและบริษัทร่วม
    • รางวัลและเกียรติประวัติ
    • Knowledge Sharing
      • ย้อนกลับ
      • ความรู้เรื่องปิโตรเคมี
      • วารสารใส่ใจ by GC
    • ติดต่อเรา
      • ย้อนกลับ
      • ช่องทางการติดต่อสำหรับผู้ค้า
      • ติดต่อเรา
  • การพัฒนาที่ยั่งยืน
  • นักลงทุนสัมพันธ์
    นักลงทุนสัมพันธ์

    ยินดีต้อนรับทุกท่านเข้าสู่ส่วนนักลงทุนสัมพันธ์ ในพื้นที่ส่วนนี้ท่านจะพบข้อมูลที่สำคัญของบริษัทเรา เช่น ผลประกอบการแต่ละไตรมาส ราคาหลักทรัพย์ และอื่นๆ อีกมากมายเพื่อเป็นประโยชน์ต่อ การตัดสินใจในการลงทุนของท่าน

    • หน้าหลักนักลงทุนสัมพันธ์
    • รู้จัก GC ให้มากขึ้น
    • GC at a Glance
      • ย้อนกลับ
      • จุดแข็งและกลยุทธ์ของบริษัทบนความยั่งยืน
      • หน่วยธุรกิจและกำลังการผลิต
    • ข้อมูลทางการเงิน
      • ย้อนกลับ
      • ข้อมูลสำคัญทางการเงิน
      • งบการเงิน และคำอธิบายและการวิเคราะห์ของฝ่ายจัดการ
    • ข่าวแจ้งตลาดหลักทรัพย์
    • รายงานประจำปี
    • เอกสารนำเสนอและเว็บแคสต์
    • ศูนย์รวมเอกสารเผยแพร่
    • ข้อมูลราคาหลักทรัพย์
      • ย้อนกลับ
      • ราคาหลักทรัพย์
      • เครื่องคำนวณการลงทุน
      • ติดต่อนักวิเคราะห์
      • IAA Consensus
    • ข้อมูลผู้ถือหุ้น
      • ย้อนกลับ
      • รายชื่อผู้ถือหุ้นรายใหญ่
      • การจ่ายเงินปันผล
      • การประชุมผู้ถือหุ้น
      • โครงการผู้ถือหุ้นเยี่ยมชมกิจการ
      • ถาม-ตอบ
    • ข้อมูลสำหรับผู้ถือหุ้นกู้
      • ย้อนกลับ
      • ข้อมูลหุ้นกู้
      • Happiness Magazines
      • โครงการสำหรับผู้ถือหุ้นกู้
    • ปฏิทินกิจกรรม
    • จรรยาบรรณธุรกิจสำหรับนักลงทุนสัมพันธ์
    • Meeting Appointment
    • ติดต่อเรา
      • ย้อนกลับ
      • ติดต่อนักลงทุนสัมพันธ์
      • อีเมลรับข่าวสาร
  • การกำกับดูแลกิจการที่ดี
    การกำกับดูแลกิจการที่ดี

    • การกำกับดูแลกิจการที่ดี
      • ย้อนกลับ
      • การปฏิบัติตามหลักการกำกับดูแลกิจการที่ดี
      • ความรับผิดชอบต่อผู้มีส่วนได้เสีย
      • นโยบาย
        • นโยบายการกำกับดูแลกิจการที่ดี
        • นโยบายการกำกับดูแลการปฎิบัติงานให้เป็นไปตามกฎหมาย กฎระเบียบ
        • นโยบายต่อต้านการทุจริต คอร์รัปชัน
        • นโยบายการรับข้อร้องเรียน
        • นโยบายบริหารความเสี่ยง
        • นโยบายการตรวจสอบภายใน
      • คู่มือ
        • คู่มือการกำกับดูแลกิจการที่ดีและจรรยาบรรณธุรกิจ
        • จรรยาบรรณในการดำเนินธุรกิจกับคู่ค้า
        • จรรยาบรรณในการดำเนินธุรกิจของผู้ผลิต /จัดหาสินค้า วัตถุดิบและบริการ
    • การเปิดเผยข้อมูล
      • ย้อนกลับ
      • ข้อมูลผู้ถือหุ้น
      • หน้าที่และความรับผิดชอบของเลขานุการบริษัท
      • รายงานการปฏิบัติตามหลักการกำกับดูแลกิจการที่ดี
      • การควบคุมภายใน
      • การบริหารความเสี่ยงและปัจจัยความเสี่ยง
      • กฏหมายที่เกี่ยวข้องกับการทำธุรกิจของบริษัท
    • รายงานคณะกรรมการ
    • เอกสารสำคัญ
    • ช่องทางการติดต่อ
  • ผลิตภัณฑ์และนวัตกรรม
    ผลิตภัณฑ์และนวัตกรรม

    เราให้ความสำคัญกับการสร้างความพึงพอใจสูงสุดให้กับลูกค้า ตั้งแต่ต้นน้ำถึงปลายน้ำ เพื่อตอบสนองความต้องการที่หลากหลายได้ตรงใจมากขึ้น พร้อมคิดค้นเพื่ออนาคต วิจัยและพัฒนาต่อเนื่อง มุ่งสร้างสรรค์นวัตกรรม เพื่อคุณภาพที่ชีวิตที่ยั่งยืน

    • ผลิตภัณฑ์ และโซลูชั่น องค์กรคาร์บอนต่ำ GC
    • Biorefinery แบบครบวงจร
    • นวัตกรรม
    • GC Ventures
  • ร่วมงานกับเรา
    ร่วมงานกับเรา

    เราเชื่อมั่นในบุคลากรของ GC ที่หล่อหลอมรวมกันเป็นเคมีที่สร้างสรรค์อย่างไร้ขีดจำกัด เพื่อขับเคลื่อนองค์กรสู่ความสำเร็จ

    • Life at GC องค์กรคาร์บอนต่ำ GC
    • Grow with Us
    • Career Opportunities
    • Recruitment Activities
    • Contact the HR Team
  • ข่าวสารและสื่อประชาสัมพันธ์
    ข่าวสารและสื่อประชาสัมพันธ์

    • ข่าว
    • บทความ
    • บทสัมภาษณ์ผู้บริหาร
    • สื่อประชาสัมพันธ์
เกี่ยวกับ GC และความยั่งยืน การพัฒนาที่ยั่งยืน นักลงทุนสัมพันธ์ การกำกับดูแลกิจการที่ดี ผลิตภัณฑ์และนวัตกรรม ร่วมงานกับเรา ข่าวสารและสื่อประชาสัมพันธ์
เกี่ยวกับเรา บริษัทย่อยและบริษัทร่วม รางวัลและเกียรติประวัติ Knowledge Sharing ติดต่อเรา
วิสัยทัศน์ และพันธกิจ บนพื้นฐานของความยั่งยืน วัฒนธรรมองค์กรคาร์บอนต่ำ GC แผนผังธุรกิจ โครงสร้างธุรกิจบนหลักความยั่งยืน โครงสร้างองค์กร Executive Team คณะกรรมการบริษัทฯ

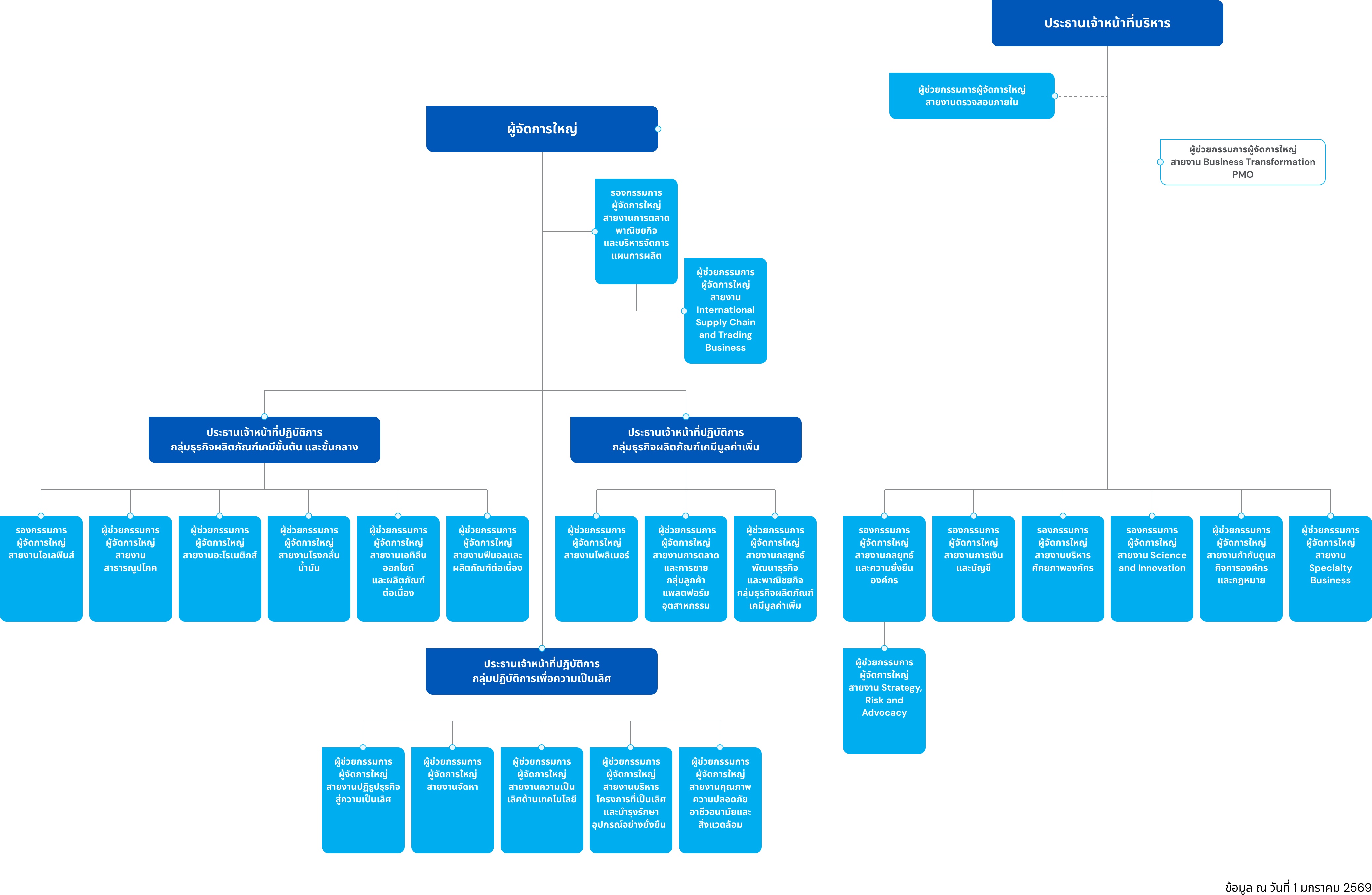
โครงสร้างองค์กร

ดูภาพขนาดใหญ่

เคมีที่เข้าถึงทุกความสุข

GC มุ่งมั่นในการนำนวัตกรรมที่เป็นมิตรต่อสิ่งแวดล้อมมาใช้ในการพัฒนาผลิตภัณฑ์ ผ่านการบริหารจัดการ ความยั่งยืน (Sustainability) โดยนำหลัก เศรษฐกิจหมุนเวียน (Circular Economy) มาประยุกต์ใช้ในองค์กร ผ่านแนวคิด GC Circular Living เพื่อให้เกิดการใช้ทรัพยากรอย่างรู้คุณค่า

555/1 ศูนย์เอนเนอร์ยี่คอมเพล็กซ์ อาคาร A ชั้น 18 ถนนวิภาวดีรังสิต แขวงจตุจักร เขตจตุจักร กรุงเทพฯ 10900
ติดต่อเรา

Follow Us :

ติดตามข่าวสารบริษัทฯ
  • เกี่ยวกับเรา
  • การพัฒนาที่ยั่งยืน
  • นักลงทุนสัมพันธ์
  • การกำกับดูแลกิจการที่ดี
  • ผลิตภัณฑ์และนวัตกรรม
  • ร่วมงานกับเรา
  • ข่าวสารและสื่อประชาสัมพันธ์
  • Vendor Tracking System
  • Payment Tracking System
  • ช่องทางการร้องเรียน
  • นโยบายคุ้มครองข้อมูลส่วนบุคคล
  • นโยบายการใช้คุกกี้
  • การตั้งค่าคุกกี้
  • การใช้สิทธิของเจ้าของข้อมูล
  • ข้อกำหนดและเงื่อนไข
  • Sitemap

© สงวนลิขสิทธิ์ พ.ศ. 2569 บริษัท พีทีที โกลบอล เคมิคอล จำกัด (มหาชน)